实现取值功能
通过多路选择器实现一个ROM, 并在其中存放数列求和的指令序列, 然后通过PC寄存器取出指令. 你需要根据你的理解来确定ROM的规格.
搭建ROM,因为sCPU的PC位宽为4,字长为8,故ROM的深度为16,宽度为8,电路如下图所示:

使用一个4位寄存器作为PC寄存器,与ROM连接形成取值模块,如下图所示:

实现GPR及其写入功能
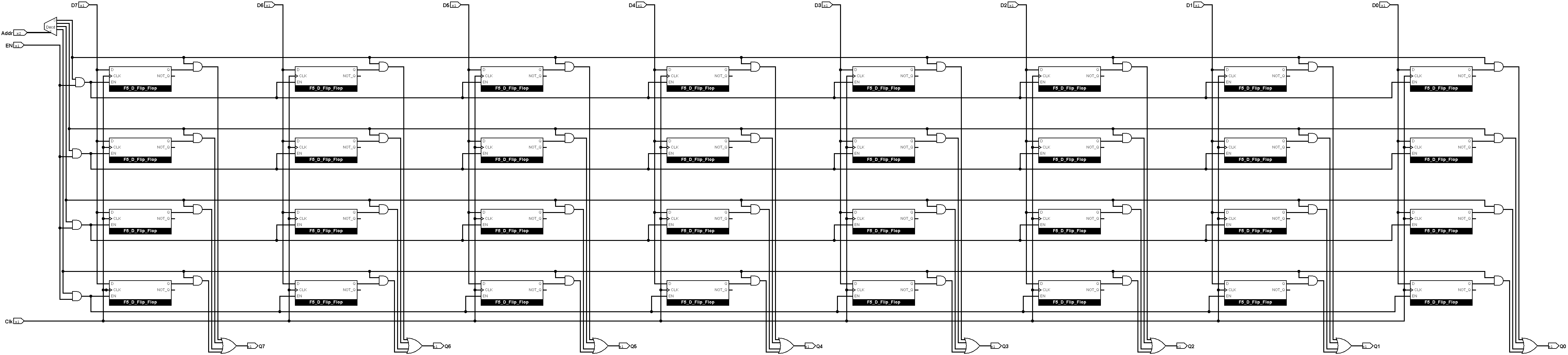
在寄存器的基础上搭建一个RAM, 从而实现GPR的写入功能. 你需要根据你的理解来确定RAM的规格.
RAM的规格为4x*8,电路如图所示:

实现仅支持li指令的sCPU
根据上文, 用数字电路实现li的指令周期涉及的各个部件, 并将它们连接起来. 实现后, 尝试让sCPU执行数列求和程序中的前几条li指令, 并观察电路中GPR的状态是否与ISA的状态一致.
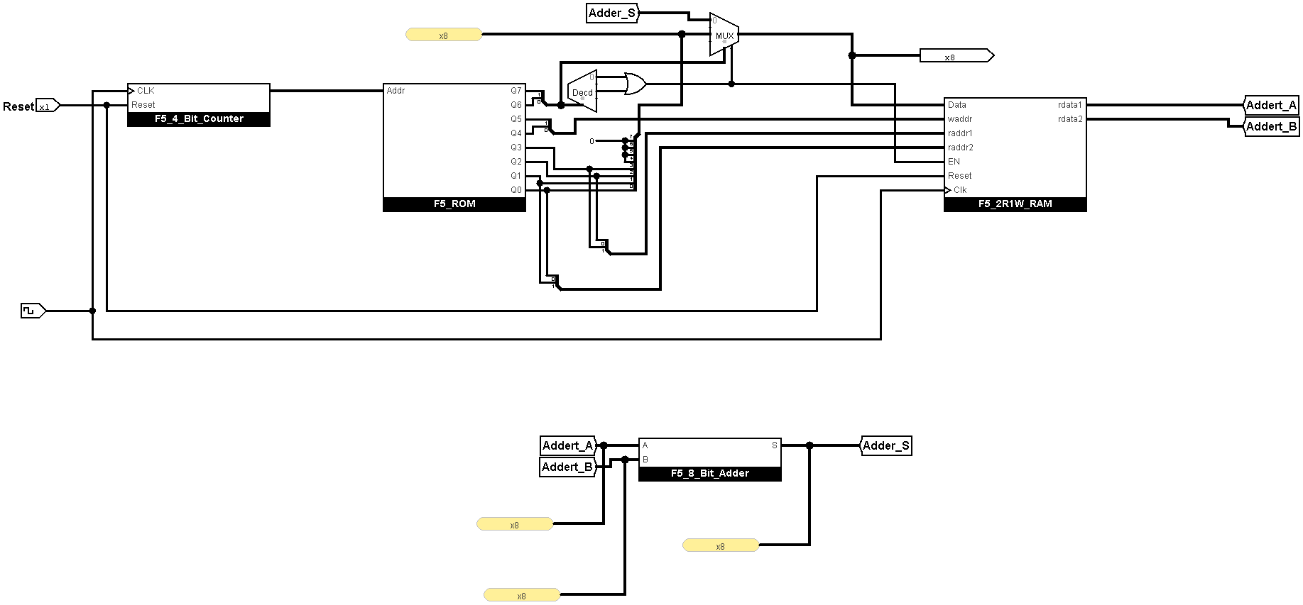
将之前构造的部件按下图的形式连接起来,其中,RAM的高位四位输入与第3位保持相同:

添加add指令
根据上文, 在sCPU中添加add指令. 实现后, 尝试让sCPU继续执行数列求和程序中的几条add指令, 并观察电路中GPR的状态是否与ISA的状态一致.
2读1写RAM如下所示:

添加加法电路后,sCPU如下图所示,为了避免连线杂乱,使用了Tunnel工具

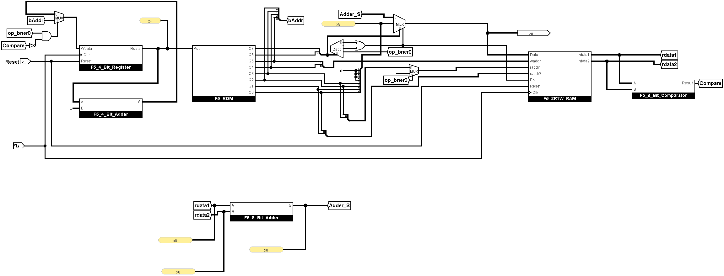
添加bner0指令
根据上文, 在sCPU中添加bner0指令. 实现后, 尝试让sCPU执行完整的数列求和程序, 如果你的实现正确, 你应该能看到PC最终为7, 且在某GPR中存放求和结果55.
添加bner0指令支持后的sCPU如下图所示:

其中运行程序后可以观察到最后的R2寄存器存储了最后结果55(0b00110111):

计算10以内的奇数之和
编写一段指令序列, 计算10以内的奇数之和, 即1+3+5+7+9. 然后尝试用你设计的sCPU指令这段指令序列, 检查运行结果是否符合预期.
完成后, 你对计算机的"存储程序"思想有什么认识?
程序如下:
1 | 0: li r0, 9 |
指令序列如下:
1 | 10 00 1001 |
最终R2寄存器保存的值为25(0b00011001),如下图所示:

存储使得用户可以方便修改cpu需要执行的任务。
添加新指令
尝试为sISA添加一条新指令out rs, 执行该指令后, 会将R[rs]以十六进制的形式输出到七段数码管. 你可以自行决定这条指令的编码.然后, 在sCPU中实现out指令, 并修改数列求和程序, 使得在计算出结果后, 能在七段数码管中显示计算结果.
指令格式如下:
1 | 7 6 5 4 3 2 1 0 |
我们对上一问的程序稍作修改,如下:
1 | 0: li r0, 9 |
指令序列如下:
1 | 10 00 1001 |
电路图即仿真结果如下,可以看到正确显示求和结果的16进制数0x19,即十进制的25:
